Comprendre l’Integration Management pour réussir l’examen PMP
Comprendre l’Integration Management pour l’examen PMP
Dans la préparation à la certification PMP, le chapitre Integration Management est l’un des plus importants. Beaucoup de questions de l’examen testent la capacité du candidat à comprendre comment le chef de projet coordonne l’ensemble des activités du projet.
Contrairement aux autres domaines qui se concentrent sur un aspect particulier (scope, schedule, cost, etc.), l’Integration Management relie tous les domaines entre eux.
Le rôle du chef de projet est justement d’assurer cette cohérence globale.
Dans cet article, nous allons résumer les concepts clés du chapitre Integration et mettre en lumière les pièges les plus fréquents rencontrés dans les questions de l’examen PMP.
Qu’est-ce que le Project Integration Management ?
Le Project Integration Management consiste à coordonner tous les éléments du projet afin d’atteindre les objectifs définis.
Le chef de projet doit :
- aligner les décisions avec les objectifs du projet
- gérer les interactions entre les différents processus
- arbitrer entre les contraintes (scope, délais, coûts, risques)
- assurer la cohérence globale du projet
En pratique, cela signifie que le chef de projet doit constamment prendre des décisions qui impactent plusieurs domaines du projet en même temps.
Les 7 processus d’Integration Management
1. Develop Project Charter
Le Project Charter est le document qui autorise officiellement le projet.
Il contient notamment :
- les objectifs du projet
- la justification du projet (business case)
- les principaux jalons
- les risques majeurs
- le budget préliminaire
- le nom du project manager
Point important pour l’examen PMP : le Project Charter donne l’autorité au Project Manager pour gérer le projet.
2. Develop Project Management Plan
Le Project Management Plan regroupe l’ensemble des plans de gestion du projet.
Il inclut par exemple :
- Scope Management Plan
- Schedule Management Plan
- Cost Management Plan
- Quality Management Plan
- Risk Management Plan
- Communication Management Plan
- Stakeholder Engagement Plan
- ..
Ce document sert de référence principale pour piloter le projet.
3. Direct and Manage Project Work
Ce processus correspond à la phase d’exécution du projet.
L’équipe projet va :
- produire les livrables
- mettre en œuvre le plan de management
- coordonner les ressources
- collecter les données de performance
Les principaux résultats sont :
- les livrables du projet
- les données de performance du travail
- les problèmes identifiés (issue log)
4. Manage Project Knowledge
Ce processus vise à capitaliser et partager les connaissances du projet.
Il s’agit notamment de :
- documenter les lessons learned
- partager les bonnes pratiques
- tirer profit de l’expérience des membres de l’équipe
Contrairement à une idée répandue, les lessons learned ne sont pas réalisées uniquement à la fin du projet. Elles doivent être collectées tout au long du projet.
5. Monitor and Control Project Work
Ce processus consiste à comparer la performance réelle du projet avec le plan.
Le chef de projet doit :
- analyser les écarts
- identifier les problèmes
- proposer des actions correctives
- recommander des changements si nécessaire
6. Perform Integrated Change Control
C’est l’un des processus les plus importants pour l’examen PMP.
Il permet de gérer les demandes de changement.
Le processus comprend :
- soumission d’une demande de changement
- analyse de l’impact
- décision d’approbation ou de rejet
- mise à jour du plan si nécessaire
Dans beaucoup de projets, les changements sont évalués par le Change Control Board (CCB).
7. Close Project or Phase
Ce processus permet de clôturer officiellement le projet ou une phase.
Les principales activités sont :
- obtenir l’acceptation formelle du client
- finaliser la documentation
- archiver les documents du projet
- documenter les lessons learned
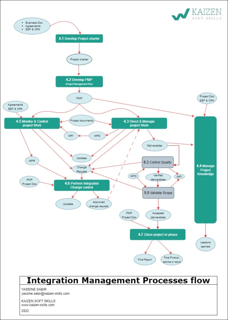
Visualiser le flux des processus d’Integration Management
Le schéma ci-dessous illustre le flux des principaux processus de l’Integration Management et leurs interactions avec d’autres processus du projet.
Il permet de visualiser comment le Project Manager coordonne les différentes activités tout au long du cycle de vie du projet : de la création du
Project Charter, au développement du Project Management Plan, à l’exécution et au suivi du travail, jusqu’à la gestion
des changements et la clôture du projet.
Comprendre cette logique d’ensemble est particulièrement important pour l’examen PMP, car de nombreuses questions testent la capacité du candidat
à identifier où l’on se situe dans le flux du projet et quelle action doit être prise à ce moment-là.
Les pièges les plus fréquents à l’examen PMP
1. Agir trop vite
Beaucoup de candidats choisissent une réponse où le chef de projet agit immédiatement.
Dans la logique PMP, il faut généralement :
- analyser la situation
- revoir le project management plan
- comprendre l’impact
2. Modifier le projet sans passer par le Change Control
Un piège classique consiste à modifier directement le planning, le scope ou le budget.
Dans la logique PMP, les changements doivent passer par Integrated Change Control.
3. Accepter immédiatement un changement demandé par le client
Même si le client demande un changement, il ne doit pas être accepté immédiatement.
La bonne pratique est :
- analyser l’impact
- soumettre une change request
- suivre le processus de changement
4. Oublier l’impact global du changement
Un changement peut affecter :
- le scope
- le planning
- les coûts
- les risques
- les ressources
Le chef de projet doit donc toujours penser globalement.
Questions de réflexion
Question 1
Quel document donne officiellement l’autorité au project manager pour gérer le projet ?
- A. Project Management Plan
- B. Business Case
- C. Project Charter
- D. Stakeholder Register
Question 2
Un client demande une modification du scope du projet. Quelle est la première action que doit faire le project manager ?
- A. Mettre à jour immédiatement le planning
- B. Accepter la modification
- C. Analyser l’impact et soumettre une change request
- D. Ignorer la demande
Question 3
Dans quel processus les lessons learned sont-elles principalement gérées ?
- A. Direct and Manage Project Work
- B. Manage Project Knowledge
- C. Monitor and Control Project Work
- D. Close Project
Question 4
Quel est l’objectif principal de l’Integration Management ?
- A. Gérer les risques du projet
- B. Contrôler le budget du projet
- C. Coordonner tous les éléments du projet
- D. Gérer la communication avec les parties prenantes
Conclusion
Le Project Integration Management est au cœur du rôle du chef de projet.
C’est ce domaine qui permet de :
- coordonner les processus
- gérer les décisions complexes
- maintenir la cohérence du projet
Pour réussir l’examen PMP, il est essentiel de comprendre que le chef de projet doit toujours penser globalement et suivre les processus établis, notamment pour la gestion des changements.
Maîtriser ces concepts vous aidera non seulement à répondre correctement aux questions de l’examen, mais aussi à devenir un meilleur chef de projet dans la pratique.
